Home
Corporate
About
Organization
Management
Services
Media
News
Career
Publications
Downloads
Contact
Corporate
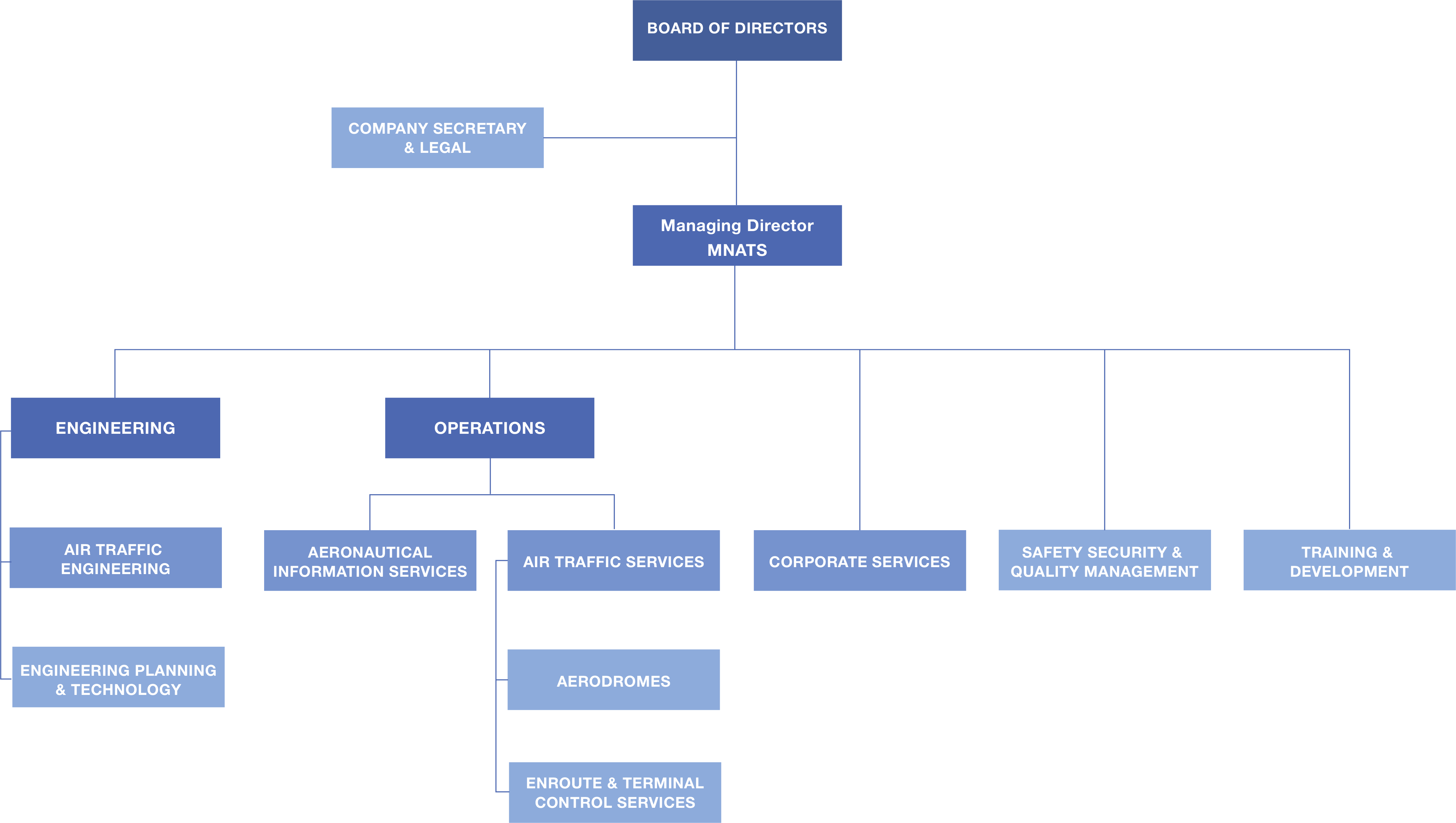
Organization Structure
Organization Structure